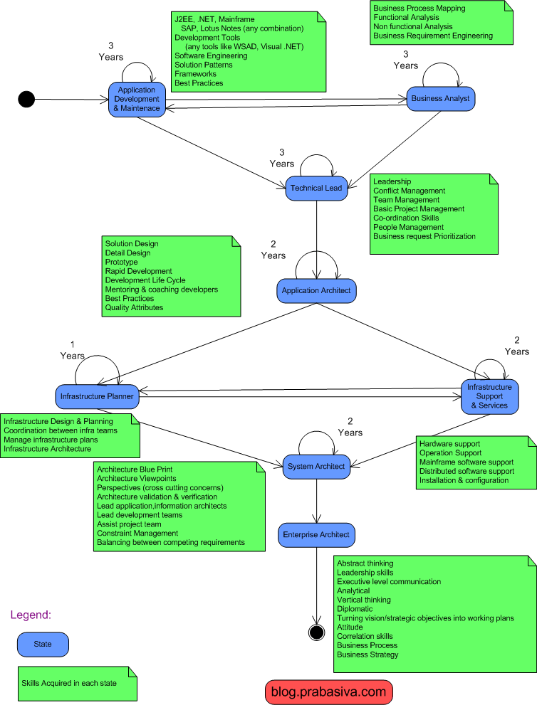
For past few years, quite a few employees, contractors, consultants, right sourcing consultants in the organization asked me this question, what they should do to work for me? In other words, how they could become an enterprise architect. Generally, when someone has this question in the organization, I asked them to schedule a mentoring meeting and try to understand what they want to do and how their aspiration and ambition fits into an enterprise architect’s requirement and coach them accordingly. When this questions became a frequently asked question to me, I decided to document the state transition diagram for an enterprise architect and started providing it to whom ever wants to become an enterprise architect.
I believe this has a value to anyone who wants to become an enterprise architect. This state transition is an ideal road map to become an enterprise architect. When I attended a Gartner conference recently, I informally bounced this idea with fellow enterprise architecture managers, chief architects, chief strategist and most of them agreed that this is the ideal road map for developing enterprise architect talent in an organization.

Leave a comment