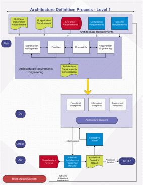
Software System Architecture definition process defines solution blue print for a system requirement. The architecture blue print consists of various view points of a solution. Architecture is not detail design. The blue print is a guidelines for the detail design. It ensures all the constraints and the requirements are met before any signficant work (like detail design) is done. It is an iterative process. The blue print consists of view points like information, technology,development,deployment, functional, concurrency and etc. The different types of view point of the blue print depends on the type of systems. For instance, embedded system architecture blue print generally emphasis on concurrency,functional, deployment,technology view points and where as a financial system does not emphasis on concurrency view point. The system architect shall decide the required view points for the system requirements.
The blue print will be analyzed and validated from a different perspective like security, compliance and it is part of the architecture blue print validation process.

Leave a comment